公司程琳教授团队在《Communications Biology》发表重要科研论文
近日,公司程琳教授团队联合贵州大学赵义勇团队、华东师范大学李浩团队于2025年3月4日在国际著名期刊《Communications Biology》(中国科公司1区TOP,Nature子刊,IF=5.2)在线发表题为“Genome assembly of Stewartia sinensis reveals origin and evolution of orphan genes in Theaceae”的研究论文。

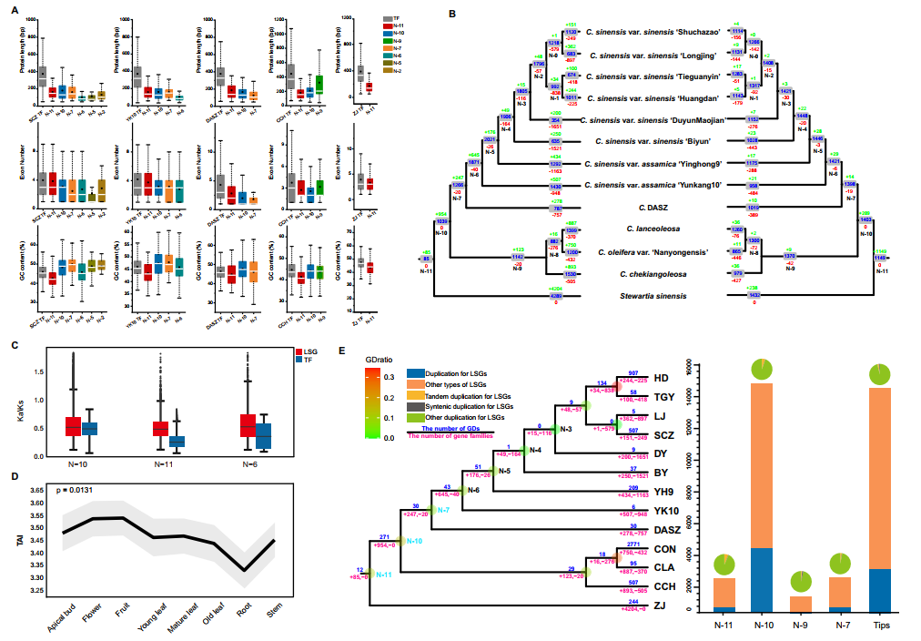
山茶科(Theaceae)是杜鹃花目中具有重要经济价值的植物类群,包含茶树(Camellia sinensis)、油茶等木本经济树种。孤儿基因(Orphan genes)作为仅在特定谱系中存在的遗传基因,在物种适应性进化与表型创新中发挥关键作用。然而,由于缺乏早期分支类群的高质量基因组,山茶科孤儿基因的起源机制与演化规律仍不明确。本研究在揭示山茶科基部类群代表物种紫茎(Stewartia sinensis)染色体级别基因组的基础之上,通过多组学整合分析,系统揭示了山茶科孤儿基因的演化轨迹及其对物种多样化的贡献。通过整合Nanopore长读长、Illumina短读长测序和Hi-C技术,首次构建了山茶科基部类群代表物种紫茎的染色体水平基因组(2.95 Gb),并揭示了山茶科孤儿基因的起源与演化机制。研究发现,山茶科祖先未经历近期全基因组复制(WGD),基因扩张主要依赖串联重复(TDs),并鉴定出31,331个孤儿基因。这些孤儿基因长度较短、外显子及功能域较少,且部分具有古老起源,表明其演化过程中发生频繁的基因获得与丢失。比较基因组分析显示,串联重复不仅驱动了山茶科的适应性进化和特征多样性,也是孤儿基因产生的重要机制。

系统发育分析确认山茶科分为三个主要部落(Stewartieae、Gordonieae和Theeae),其中Stewartieae为最早分支。分子钟估算山茶科分化时间约为6940万年前,核心杜鹃花目(Ericales)共有的WGD-β事件发生于约9106万年前,可能与白垩纪-古近纪灭绝事件后的物种分化相关。功能分析表明,串联重复基因富集于代谢、防御反应及次生代谢(如萜类、黄酮合成)通路,而孤儿基因更多参与初级代谢调控,表达具有组织特异性且正选择压力较高,暗示其在物种特异性适应中的创新作用。

研究还发现,孤儿基因与转录因子(TFs)相比,GC含量、等电点及亚细胞定位存在差异,且含有较少编码功能域。转录组年龄指数(TAI)分析显示,花和芽等组织更倾向于表达演化上年轻的基因。此外,孤儿基因在茶树风味相关代谢通路中未被显著富集,提示其功能可能与更基础的生物学过程相关。该研究为解析山茶科基因动态演化提供了高质量基因组资源,阐明了串联重复在山茶科孤儿基因起源和物种适应性中的核心作用,对茶树风味遗传改良及植物进化机制研究具有重要参考价值。

程琳教授和硕士生韩群威为论文共同第一作者,贵州大学赵义勇教授和华东师范大学李浩副研究员为论文共同通讯作者。bw必威西汉姆联官方网站硕士研究生郝艳林、乔真、李梦鸽等,贵州大学刘大亮、尹豪、李涛等,美国哈佛大学Yulin Hou,美国东北大学Xinhao Sun等参与了该项研究。该研究得到河南省高校科技创新人才支持计划、河南省国际科技合作项目的资助。
论文链接:https://www.nature.com/articles/s42003-025-07525-x